LVXIFER : No ,I render in Maya because I think I familiar with it than ZBrush ,But I think you want quality around my render I think you can render like this quality with Zbrush render engine 
I love your stuff. Are you using decimation master for maya/ mental ray?
Yep ,I use decimation master and Mental Ray in Maya
Great image! thanks for the break down.
great job!!! thanks for sharing this, could you post the settings of the sss/material and lighting? love your style
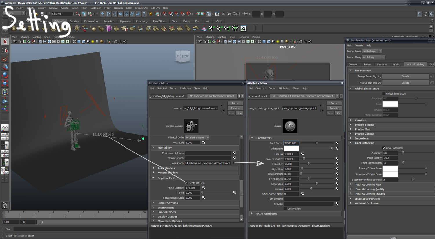
Hi
I make re render my old work “Blind Death” and make a breakdown for my render setting ,Hope it help you 

And a breakdown for render pass





Attachments





Finally i see this model full rendered…thx for sharing, Amazing!
wow, thanks a lot!! that was awesome, i just have a doubt which its kind disturbing me, its about linear workflow, did you use the “Color Managment” checkbox, or you did the gamma_correct nodes like the oldschool mode? again, thanks a lot, killer job!
This is a vast treasure trove to go to a new level. Many many thanks!
Ciao,
TM
TribunMaximus : Thank guy 
LVXIFER : I love your work too ,I think it remind me of Zdzislaw Beksinski
jpericles : Thank for feedback and I just done it with default color profile.
Hi
Sorry for this is not a new work ,I just a bit adjust my old work “Beast”

ZBrush Screen




Attachments





good model…
small_orange_diamond
small_orange_diamond
small_orange_diamond
small_orange_diamond
wauw! really like this last one. it got a great feel of weight.
thanks for explaining your render setup. they looks cool.
-r
Man, your stuff is sooo good. You are a real inspiration!
REally nice and gritty work! Love the style, last model has some stunning execution!
Like the shapes and skin turbulence throughout this thread! IMO the last guy would be cooler with less bulky arms and some genitals
Thanks for sharing very cool stuff
Thanks heap for the break down rendering. Great image!
small_orange_diamond
small_orange_diamond
Really amazing anatomy forms 
Very vascular.


